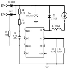
BP3319M 是一款單級、帶有源功率因數校正的高精 度 原 邊 反 饋 LED 恒 流 控 制 芯片 , 適 用 于 85Vac-265Vac 全范圍輸入電壓的反激式隔離或升 降壓型非隔離 LED 恒流電源。BP3319M 集成有源功 率因數校正電路,可以實現很高的功率因數和很低 的總諧波失真。由于工作在電感電流臨界連續模式, 功率 MOS 管處于零電流開通狀態,開關損耗得以減 小,同時變壓器的利用率也較高。 BP3319M 采用專有的電流采樣機制,工作于原邊反 饋模式,無需次級反饋電路,即可實現高精度輸出 恒流控制,節約了系統成本和體積,提高了系統的 可靠性。 BP3319M 采用專利的線電壓和負載補償技術,可以 達到優異的線電壓調整率和負載調整率。線電壓補 償系數還可以通過外部元件靈活調整。 BP3319M 內置多重保護功能來加強系統可靠性,包 括 LED 開路保護、LED 短路保護、芯片供電過壓保 護、欠壓保護、電流采樣電阻開路保護和逐周期限 流等。所有的保護都具有自動重啟功能。另外, BP3319M 具有過熱調節功能,在驅動電源過熱時減 小輸出電流,以提高系統的可靠性。 管腳封裝 
管腳描述 管腳號 | 管腳名稱 | 描述 | 1 | COMP | 環路補償點 | 2 | FB | 反饋信號采樣端 | 3 | CS | 電流采樣端,接采樣電阻到地 | 4,7 | NC | 懸空 | 5 | GATE | 外部功率 MOS 管柵極驅動 | 6 | VCC | 芯片電源 | 8 | GND | 芯片信號和功率地 |
定購信息 定購型號 | 封裝 | 溫度范圍 | 包裝形式 | 打印 | BP3319M | SOP8 | -40 oC到105 oC | 編帶 2500 顆/盤 | BP3319M XXXXXY WXYY |
|