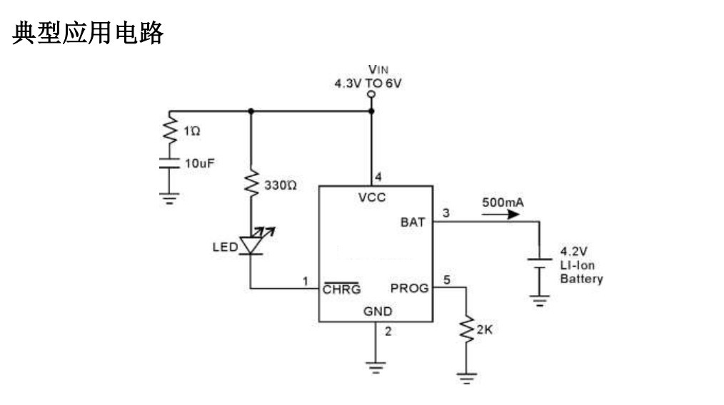
TP4054
TP
18+
SOT23-5
5000多家會員為您找貨報價,SO EASY!





| SN74ALVCH16721DGGR | |
| SN74AHC2G74HDCT3 | |
| SN74AHC1G14DCKR | |
| SN74ACT541 | |
| SN74AC04PWR | |
| SN104607FNHR | |
| SN104484FNHR | |
| SR05.TC | |
| SAA7113H | |
| SAA5250T | |
| SAA5246P/E | |
| S9636AB | |
| SGA-6589 | |
| SE758MRH-LH | |
| SE2520L | |
| SDM4435 | |
| SDM4260CLU-6S | |
| SDA5642-6 | |
| SD9218-BB | |
| SD9148A11 | |
| SC860PZP50D3W1 | |
| SC850SRZT40B | |
| SC434206P | |
| SC371105DWEL | |
| SC28L92A1 | |
| SC2420ISW | |
| SC16C2552BIA44 | |
| SC1462ISKTR | |
SI4435DY-T1-REVA
|
電話:0755-82521107
聯系人:林先生/林小姐 (先生)
QQ:
郵箱:linfusheng1028@126.com
地址:深圳市福田區深南中路國利大廈B座29樓2938
100%產品查看率
會員等級
會員年限